В ноябре 2021 г. в программу для диагностов и электриков MotorData Professional добавлено:
- Электросхемы (+82): Toyota Aygo 40#, Toyota Camry ##V5#, Toyota Hiace KDH2##, LH2##, TRH2##, Toyota Land Cruiser 200, Renault Megane x95, Hyundai Tucson TLE, Hyundai Solaris HCr, Hyundai Elantra MD, Volkswagen Polo sedan
- Коды неисправностей (+1540): Nissan Murano Z51, Nissan Juke F15, Kia Sportage SL, а также популярные коды для Ford, Honda, Nissan
- Проверки элементов (+104): Kia, Hyundai, Chevrolet, Toyota, Nissan
- Монтажные блоки (+1): Volkswagen Polo sedan
- Расположение элементов (+1): Volkswagen Polo sedan
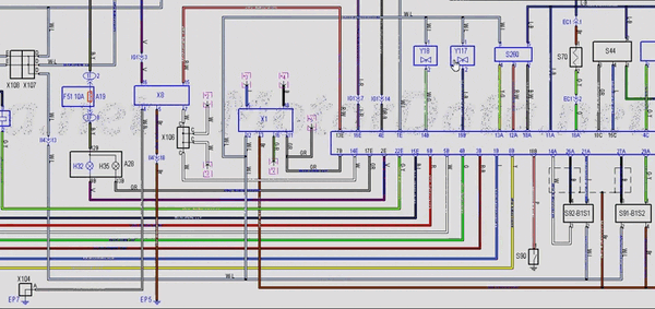
Трассировка проводки – визуализация цепей

Для отслеживания длинных цепей на электросхеме воспользуйтесь функцией трассировки проводки, которая повысит наглядность и улучшит визуальное восприятие. Нажмите на провод и выделится цепь. Для снятия трассировки нажмите на кнопку "Отменить трассировку" (функционал доработан для веб-версии программы). Используйте веб-версию программы: https://motordata.net/client/
Специальная цена на обновление и изменение цен.
Мы предлагаем вам скидку при неразрывном продлении годовой лицензии при оплате по счету*. Цена при неразрывном продлении годовой лицензии 14 900 рублей, что составляет 41 рубль в день.
* Получить счет со скидкой можно у вашего менеджера
